Instruções para indicação de pontos focais
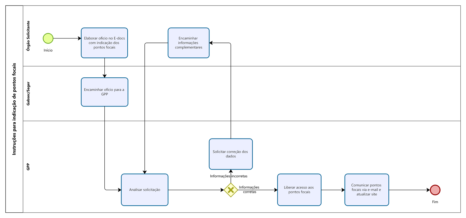
Para que um ponto focal seja indicado é necessário seguir algumas etapas que serão especificadas abaixo:
1. Órgão Solicitante captura um ofício assinado pelo gestor do órgão, com indicação dos nomes. É necessário apresentar os seguintes dados do(s) ponto(s) focal(is) designado(s):
- Nome completo;
- CPF;
- E-mail;
- Telefone.
Obs.: O modelo do ofício encontra-se no e-Docs sob o nome: "Gestão de Pontos Focais do Sistema e-Docs" conforme apresentado no print a seguir.

2. Órgão Solicitante envia ofício, via e-Docs, para o setor Gabsec da Seger, conforme preconiza o art. 5º do Decreto 4411- R;
3. A Gerência de Processos e Projetos (GPP) da Seger realiza a liberação da área administrativa do Acesso Cidadão. Importante sinalizar que esta consiste em uma área restrita, cujo acesso é permitido somente aos pontos focais indicados e de que apenas a Seger pode conceder acesso;
4. A Gerência de Processos e Projetos (GPP) da Seger envia e-mail aos pontos focais informando sobre a liberação de acesso à área restrita.
Resumo:

OBS: Caso haja a necessidade de retirar algum ponto focal já indicado, o Órgão Solicitante encaminha um ofício, assinado pelo gestor do órgão, com nome completo e cpf.